
https://perfectacle.github.io/images/http-status-code-307-vs-308/status.png
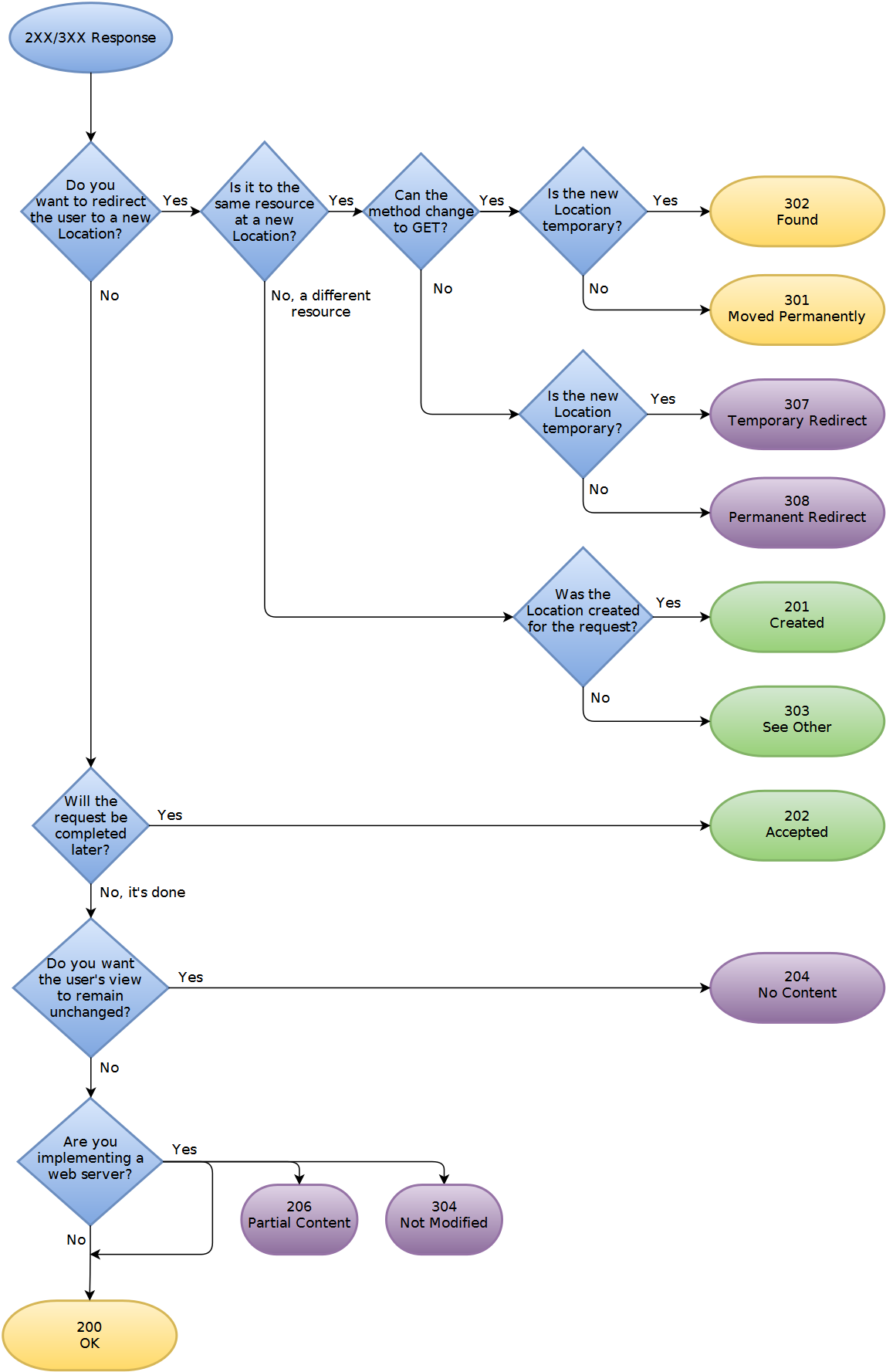
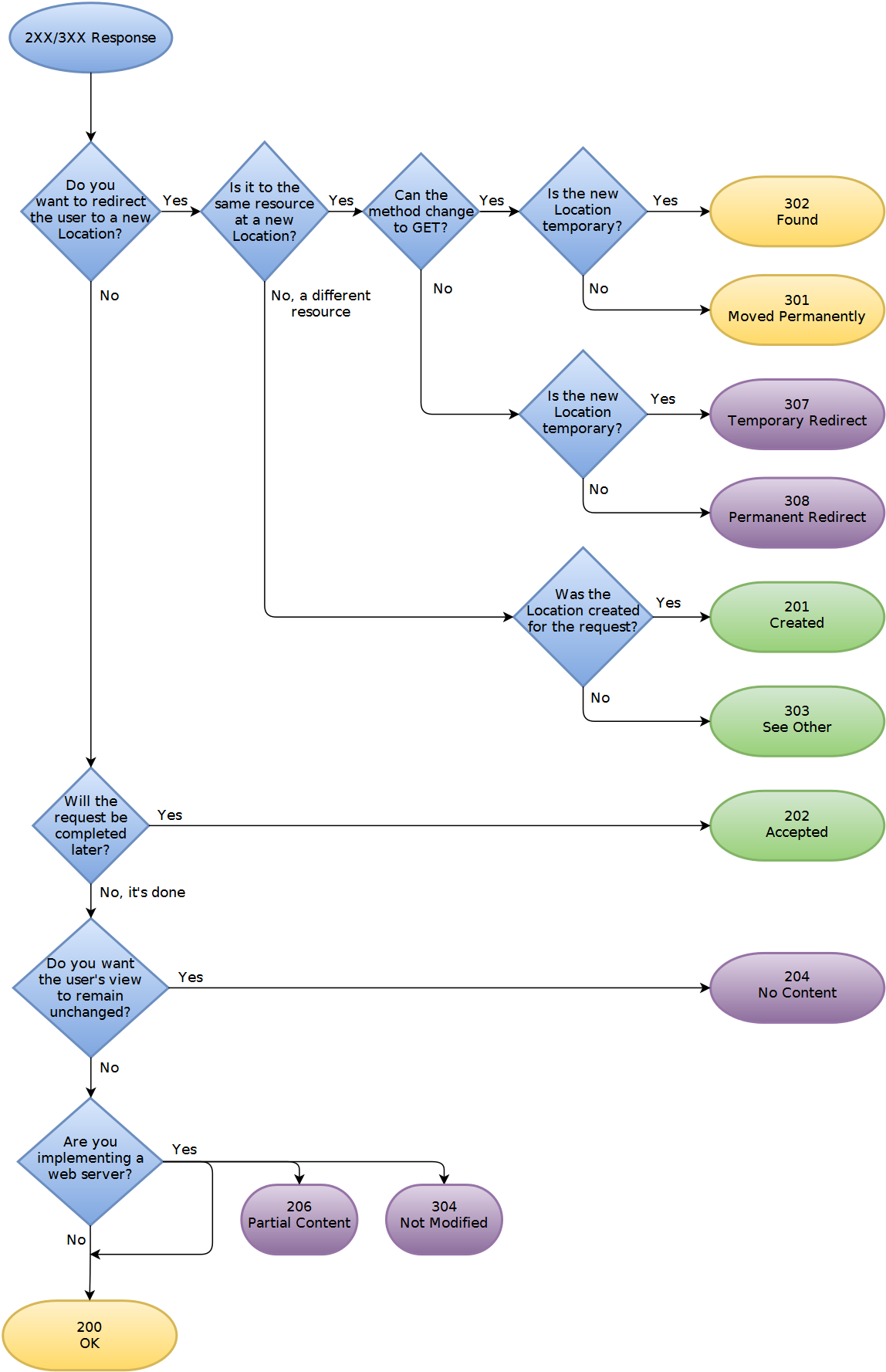
이 그림 한장으로 "308 Permanent Redirect" 가 무엇인지 이해가 되었다. URL이 리다이렉트 되었을 때, 최초의 요청 방법 (GET or POST)을 유지하지 않고 무조건 GET 으로 변경시키면서 리다이렉트 시키는것이 301 또는 302이고, 원래의 method (GET, POST)를 유지하면서 리다이렉트 시키는 것이 307 또는 308이다. 이중에서 "308 Permanent Redirect"은 임시가 아니라 영원히 리다이렉트 되었다는 의미이다.
완전히 이사를 갔으니, 이제 앞으로는 바뀐 링크를 이용해달라는 요청이라고 보면 되겠다. 그러니, 새로 바뀐 주소로 접근하면 이 문제는 해결된다.